招远市招金金合科技有限公司
高金冰铜粉招标文件
本次招标产品为我公司高金冰铜粉。投标人需提供“三证合一”的营业执照复印件(个人提供身份证复印件)、法人授权委托书(原件/扫描件)并加盖企业公章,于2025年08月19日12:00前将上述材料送交我公司原料采购销售科进行审核,审核合格后的单位应于2025年08月19 日下午17:00前交纳投标保证金(见下表,保证金须以转账方式支付)。如在2025年08月19 日17时之前投标保证金未足额汇入我公司账户则视为放弃本次投标;若投标人最终未中标,则由投标人开具收款收据后,我公司将一次性无息退还投标保证金。
本次招标产品如下:

注:本次招标产品数量为预估数,中标结算以实际过磅数为准。
投标保证金交纳账户如下:
公司名称: 招远市招金金合科技有限公司
银行账号:229917626195 中国银行招远支行
联 系 人:迟晓君
电 话:13954531786
1.标书要求:
标书须法定代表人或代理人签字并加盖公章,客户将原件扫描后于2025年08月19日14:00-17:00间发送至招金矿业指定投标邮箱:zjkyxsb@163.com。
注:①标书邮件发送主题格式为“招标单位名称+投标单位名称”,2025年08月19日17:00时标书未发送至指定邮箱的则视为自动放弃投标资格。
②发送投标书的发件人即“邮箱发送地址”不能出现重复,即一个邮箱地址只能报送一个投标单位的标书。
③投标单位不得发送多封报价邮件,若出现多封报价邮件,则以最后时间发送的为准。
④请投标人如实填写单位及法定代表人或代理人名称,以保证今后货款支付、合同签订、发票开具单位的一致性(附标书格式:见附页)。
⑤招标出现两家及以上中标的,招标产品平均分配销售,或客户同意后作为废标处理,重新招标。
2.本次招标为一次性报价,在标书报送截止后现场制定底标并立即进行开标。高于底标的最高报价单位为中标单位,报价全部低于底标为流标;开标时符合投标要求的投标人少于三家则为流标;若投标人中标后放弃中标资格的,我公司扣留全额投标保证金,不予退回。
3.招标结束之后中标人必须在发货前预付货款进行拉运,具体发货时间以招远市招金金合科技有限公司通知为准。中标人需在中标后 3 日内进行合同签订(签署合同的同时,投标保证金转为同等金额的履约保证金),并根据合同约定事项,进行款项预付及货物装运,如中标人在合同规定时间内预付货款不能及时到位,我公司将取消其本次中标资格并扣除全额投标保证金;若中标人未听从我公司安排在规定时间内装完货物,我公司将有权终止合同并扣除中标人全额履约保证金。为保障中标人的权益,我公司承诺,在此次招标产品数量内,我公司将不会销售给除中标人以外的任何客户。如本次招标有违反上述约定的行为,请贵公司拨打举报电话进行投诉,举报电话:0535-8262976。
4.如无异议,请投标人将此招标文件和报价单加盖企业公章(或按捺手印)原件扫描后发送至指定投标邮箱;报价单所需填写的数据原则上要求电子版,若手写须大小写注明,如有涂改、不清晰或大小写不一致的视为废标。其他未尽事宜,以中标后签订的合同条款约定为准。
招标咨询电话:迟晓君13954531786
招标注意事项:
1、中标测算方式
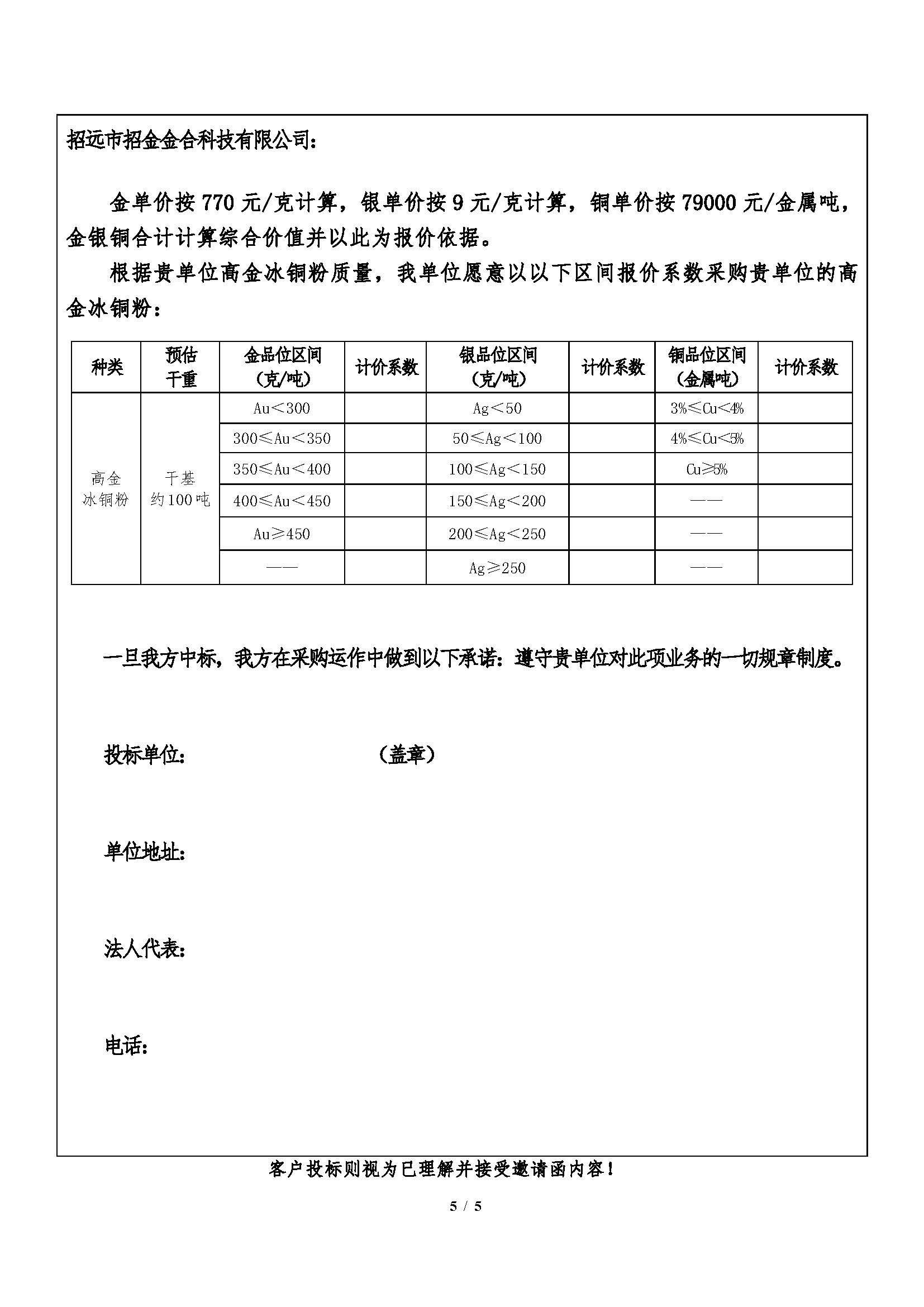
本次高金冰铜粉招标按综合价值进行招标报价。
综合价值=预估干吨×金品位×参考金价770元×金计价系数+预估干吨×银品位×参考银价9元×银计价系数+预估干吨×铜品位×参考铜价79000元×铜计价系数。
2、价格确认方式
高金冰铜粉销售结算时的金、银、铜单价以点价方式确定,在货物发出后(不含发货当天)60个工作日内根据某日上海黄金交易所Au99.99加权平均价、上海黄金交易所Ag(T+D)加权平均价、上海期货交易所标准阴极铜即期合约交易日结算价确定单价。
本次招标最终解释权归招远市招金金合科技有限公司。
附:报价函
招远市招金金合科技有限公司
2025年08月13日
投标人(签字)盖章:
日期:
